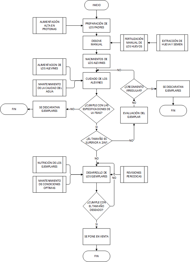
La crianza de los peces es un proceso integral, este abarca una gran cantidad de procesos, por lo cual, para poder asegurar que nuestros ejemplares cumplen con los estándares de calidad de la FBAS, es necesario llevar a cabo cada uno de estos procesos, los cuales puedes conocer en el siguiente diagrama de flujo:

